手机访问

手机扫一扫

|投诉/建议
400-888-4846

全国统一学习专线 8:30-21:00

佛山会计师培训班

佛山会计师培训班

上课方式:直播,面授
班级类型:小班
上课时段:白天班,晚班
价       格:¥询价

佛山会计师培训班课程详情

金账本简介:

金账本中国会计服务品牌,成立于2004年8月;现有分公司100多家;累计服务客户10万多家;累计培养会计人才100多万名。

财税之道,唯金账本。“莞创板”上市挂牌指定服务商、东莞市电子商务协会副会长兼财税顾问单位,东莞市东源商会副会长兼财税顾问单位,东莞市企业代理服务行业协会会长单位。

到金账本事务所学会计。要学,就学真的,我们绝不模似!要练,就在金账本会计事务所里练真帐!金账本会计培训依托于会计事务所强大的技术背景,让学员学到**真实**精华的会计本领,货真价实,一对一进度师徒制教学,随到随学,不限课时,一次报名终生学习,不就业100%退款!

金账本独创的“高效并行学习法”和国内前列的“金账本7S”真账实践体系,让学员更好更快掌握财税实践和管理知识,闯荡职场游刃有余!

一切从“0”从始,从一个不懂账的人,用金帐本独创会计并行高效学习法,把学会计枯燥无味的事,变得易如反掌,事半功倍。让你快速蜕变为一个会计职业经理人?

没有会计知识的人如何快速取得会计从业资格证;新手如何快速入门取得会计经验,如何从菜鸟变为会计高手?如何快速掌握企业会计核算的要领,迅速胜任会计岗位一系列的做账、报表、报税、出口退税等工作。如何快速掌握会计职业经理财务管理、税务筹划所需的知识,要进行怎样的学习和实践才能实现?

金帐本“师徒制”教育,一对一手把手,教你做账,教你报税,教你财务管理、教你税务筹划、教你出口退税、教你职业规划,教你职场会计可能遇到的各种会计核算问题和税务问题,以及企业常见漏洞与风险的防范。针对企业老板**关心的财务问题,将各行业做为教学案例,从战略和实务等方面深入剖析企业管理和理财之道,是财税精英的必修课。

“金帐本会计师班”实操课程涵盖新手会计可能遇到的各种问题,将会计职场新人顺利引渡到成功的彼岸。你的人生将进入一个全新的境界,你的人生将从此与众不同。

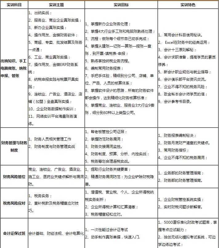
培训科目

金帐本会计师培训班

金账本会计师培训

金帐本创办的并行高效学习法

金帐本会计集团创办会计并行高效学习法,引爆产业和学习方式双革命,彻底颠覆会计传统培训方法,它的诞生,宣告了是会计培训发展**的一次重大突破!专攻理论和实践相结合,特别适合零起点学员,快速积累工作经验。

金帐本创办会计并行高效学习法,就是让会计在会计事务所学会计,课程由入门、学徒、弟子、出师四个系统组成,课程让会计新手考证、会计实践、报税、财务管理、税务筹划、出口退税职业规划并行学习与实践,理论跟实际同步紧密相结合, 这就是边学习边工作,学了马上就能用,这样才能学得快、记得牢、永不忘。

金帐本会计并行高效学习法,把学会计枯燥无味的事,变得易如反掌 ,变得边工作边学习。金帐本会计并行高效学习法,让学会计,很简单,学和做,同时进行,事半功倍。换句话说:金帐本会计并行高效学习法,学会计就跟呼吸空气样容易。

我坚信,金帐本会计集团创办会计并行高效学习法,会让你的生活将从此改变,你会让你身边所有的人都嫉妒你。

金账本会计培训就业解决方案

金账本会计事务所会计实践工作(从筹建→经营→发展,从单一到多元,从建账→做账→管账,把企业3-5年发展过程中的财务工作缩在21天的课程中,快速积累3年的工作经验)。

1、金账本实习工作:给企业真实原始单据,做真实的财务工作,报企业真实的税。

2、一切以实践为主:在会计事务所学习,一切均以实践为原则,财税管理难题全面破解。

3、培养职场素质:在会计事务所学习,全方位系统接受职场素质培养,签订高薪就业协议。

4:毕业后快速就业:10万家合作企业提供就业高薪机会,更有的学员还没毕业已被猎头看中。

相关新闻 更多 >