手机访问

手机扫一扫

|投诉/建议
400-888-4846

全国统一学习专线 8:30-21:00

佛山会计学徒辅导培训班

佛山会计学徒辅导培训班

上课方式:直播,面授
班级类型:小班
上课时段:白天班,晚班
价       格:¥询价

佛山会计学徒辅导培训班课程详情

金账本简介:

金账本中国会计服务品牌,成立于2004年8月;现有分公司100多家;累计服务客户10万多家;累计培养会计人才100多万名。

财税之道,唯金账本。“莞创板”上市挂牌指定服务商、东莞市电子商务协会副会长兼财税顾问单位,东莞市东源商会副会长兼财税顾问单位,东莞市企业代理服务行业协会会长单位。

到金账本事务所学会计。要学,就学真的,我们绝不模似!要练,就在金账本会计事务所里练真帐!金账本会计培训依托于会计事务所强大的技术背景,让学员学到**真实**精华的会计本领,货真价实,一对一进度师徒制教学,随到随学,不限课时,一次报名终生学习,不就业100%退款!

金账本独创的“高效并行学习法”和国内前列的“金账本7S”真账实践体系,让学员更好更快掌握财税实践和管理知识,闯荡职场游刃有余!

没会计工作经验,想拿高工资,没有主管会计背景,企业不会提供实习的平台,导致很多有志于从事会计工作的优秀人员被拒之于门外。想晋升,没机会,想跳槽,没胆量,想涨工资,没底气,财税精英离我有多远?

现国家放宽了许多税收优惠政策,但同时也加大查账、查税力度,老板每天在问账上的钱到哪去了,赚的利润还不够交税,会搞定税务的财务人员成了老板的左膀右臂?那该财务人员如何做,才能让老板满意?如何读懂报表密码,筹划涉税事宜;如何降低税务风险,如何加强内部监控;如何分析经营之道,如何管控财务人员。

学会计就是学经验,老师范过的错误,让你再范一次,这样你就不会范同样的错。金帐本“师徒制”教育,一对一手把手传授多行业复杂财务业务账务处理、涉税的业务处理、传授财务管理技能,结合国家**政策,针对企业老板**关心的十大财务问题,将各行业现代企业做为教学案例,从战略和实务等方面深入剖析企业管理和理财之道,使学习者的理念和技能得到双向提升。

成功与失败,不在于天赋,更不在于勤奋,而在于个人发展的过程中,你能否尽早得到高手的指点,占有精准的、不为人知的成功秘诀……

金帐本学徒班专为有挑战高薪的财税精英量身打造!成功实现职业晋升!是财税精英的必修课。

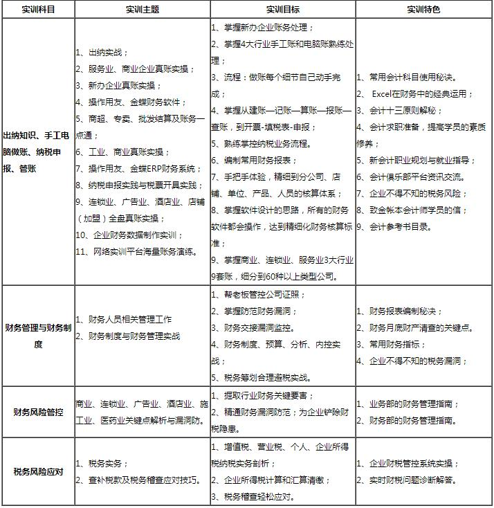
培训科目

会计学徒培训班

金账本会计学徒培训

金帐本创办的并行高效学习法

金帐本会计集团创办会计并行高效学习法,引爆产业和学习方式双革命,彻底颠覆会计传统培训方法,它的诞生,宣告了是会计培训发展**的一次重大突破!专攻理论和实践相结合,特别适合零起点学员,快速积累工作经验。

金帐本创办会计并行高效学习法,就是让会计在会计事务所学会计,课程由入门、学徒、弟子、出师四个系统组成,课程让会计新手考证、会计实践、报税、财务管理、税务筹划、出口退税职业规划并行学习与实践,理论跟实际同步紧密相结合, 这就是边学习边工作,学了马上就能用,这样才能学得快、记得牢、永不忘。

金帐本会计并行高效学习法,把学会计枯燥无味的事,变得易如反掌 ,变得边工作边学习。金帐本会计并行高效学习法,让学会计,很简单,学和做,同时进行,事半功倍。换句话说:金帐本会计并行高效学习法,学会计就跟呼吸空气样容易。

我坚信,金帐本会计集团创办会计并行高效学习法,会让你的生活将从此改变,你会让你身边所有的人都嫉妒你。

金账本会计培训就业解决方案

金账本会计事务所会计实践工作(从筹建→经营→发展,从单一到多元,从建账→做账→管账,把企业3-5年发展过程中的财务工作缩在21天的课程中,快速积累3年的工作经验)。

1、金账本实习工作:给企业真实原始单据,做真实的财务工作,报企业真实的税。

2、一切以实践为主:在会计事务所学习,一切均以实践为原则,财税管理难题全面破解。

3、培养职场素质:在会计事务所学习,全方位系统接受职场素质培养,签订高薪就业协议。

4:毕业后快速就业:10万家合作企业提供就业高薪机会,更有的学员还没毕业已被猎头看中。

相关新闻 更多 >