手机访问

手机扫一扫

|投诉/建议
400-888-4846

全国统一学习专线 8:30-21:00

佛山哪里有会计金领培训班?

佛山哪里有会计金领培训班?

上课方式:直播,面授
班级类型:小班
上课时段:白天班,晚班
价       格:¥询价

佛山哪里有会计金领培训班?课程详情

金账本简介:

金账本中国会计服务品牌,成立于2004年8月;现有分公司100多家;累计服务客户10万多家;累计培养会计人才100多万名。

财税之道,唯金账本。“莞创板”上市挂牌指定服务商、东莞市电子商务协会副会长兼财税顾问单位,东莞市东源商会副会长兼财税顾问单位,东莞市企业代理服务行业协会会长单位。

到金账本事务所学会计。要学,就学真的,我们绝不模似!要练,就在金账本会计事务所里练真帐!金账本会计培训依托于会计事务所强大的技术背景,让学员学到**真实**精华的会计本领,货真价实,一对一进度师徒制教学,随到随学,不限课时,一次报名终生学习,不就业100%退款!

金账本独创的“高效并行学习法”和国内前列的“金账本7S”真账实践体系,让学员更好更快掌握财税实践和管理知识,闯荡职场游刃有余!

想转行,没底气,想跳槽,没胆量,想晋升,没机会,一直都在小公司做不想做的事,去大公司没有要,现实很无赖,高薪金领离我很远!情况真是这样吗?

大公司的财务有三高,技术高!地位高!工资高!而且越来越受老板亲睐。就是跟我没缘份?情况真是这样吗?

让金帐本金领班为你改变这种情况。

“金帐本金领班”全方位传授多行业复杂财务业务账务处理、涉税的业务处理、传授财务管理技能,专为有挑战高薪的会计经理、财务精英量身打造!成就会计经理梦想,成功实现职业晋升转行!让你成了老板的左膀右臂。

“金帐本金领班”结合国家**政策,针对企业老板**关心的财务问题,将各行业现代企业做为教学案例,从战略和实务等方面深入剖析企业管理和理财之道,使学习者的理念和技能得到双向提升,是会计实现高薪金领的必修课。

“金帐本金领班”实操课程涵盖职场会计可能遇到的各种会计核算管理问题和税收问题,以及企业常见漏洞和风险的防范,从容胜任企业主管会计、财务经理。使你从容读懂财力报表密码,处理筹划涉税事宜、降低税务风险、加强内部监控、管控财务人员,为企业创造巨额财富。

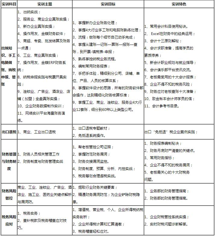
培训科目

会计金领培训班

金账本会计金领培训

金帐本创办的并行高效学习法

金帐本会计集团创办会计并行高效学习法,引爆产业和学习方式双革命,彻底颠覆会计传统培训方法,它的诞生,宣告了是会计培训发展**的一次重大突破!专攻理论和实践相结合,特别适合零起点学员,快速积累工作经验。

金帐本创办会计并行高效学习法,就是让会计在会计事务所学会计,课程由入门、学徒、弟子、出师四个系统组成,课程让会计新手考证、会计实践、报税、财务管理、税务筹划、出口退税职业规划并行学习与实践,理论跟实际同步紧密相结合, 这就是边学习边工作,学了马上就能用,这样才能学得快、记得牢、永不忘。

金帐本会计并行高效学习法,把学会计枯燥无味的事,变得易如反掌 ,变得边工作边学习。金帐本会计并行高效学习法,让学会计,很简单,学和做,同时进行,事半功倍。换句话说:金帐本会计并行高效学习法,学会计就跟呼吸空气样容易。

我坚信,金帐本会计集团创办会计并行高效学习法,会让你的生活将从此改变,你会让你身边所有的人都嫉妒你。

金账本会计培训就业解决方案

金账本会计事务所会计实践工作(从筹建→经营→发展,从单一到多元,从建账→做账→管账,把企业3-5年发展过程中的财务工作缩在21天的课程中,快速积累3年的工作经验)。

1、金账本实习工作:给企业真实原始单据,做真实的财务工作,报企业真实的税。

2、一切以实践为主:在会计事务所学习,一切均以实践为原则,财税管理难题全面破解。

3、培养职场素质:在会计事务所学习,全方位系统接受职场素质培养,签订高薪就业协议。

4:毕业后快速就业:10万家合作企业提供就业高薪机会,更有的学员还没毕业已被猎头看中。

相关新闻 更多 >